Quy trình chuẩn bị than hoạt tính bằng gỗ
2025-10-22 15:39:48
Chào bạn, dưới đây là quy trình chuẩn bị than hoạt tính từ gỗ (木质活性炭制备流程) được trình bày chi tiết bằng tiếng Việt, tổng hợp từ các tài liệu kỹ thuật và bằng sáng chế mới nhất.
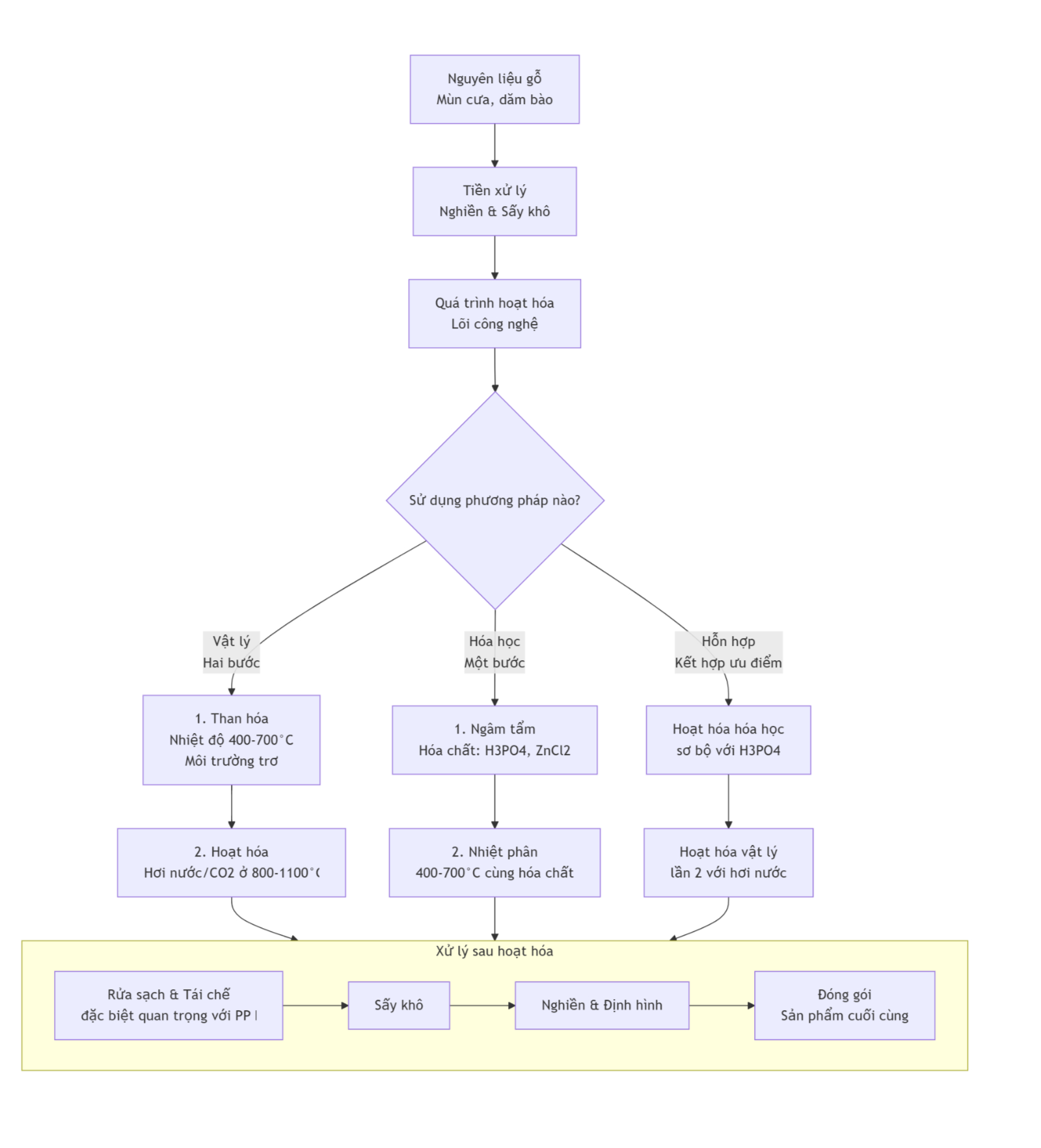
Để bạn có cái nhìn tổng quan nhất, toàn bộ quy trình sản xuất than hoạt tính từ gỗ (còn gọi là than hoạt tính gỗ) sẽ được tóm tắt trong sơ đồ dưới đây:

### 🛠️ Giải Thích Chi Tiết Các Giai Đoạn
Dưới đây là phân tích chi tiết cho từng bước trong sơ đồ trên:
#### **1. Tiền Xử Lý Nguyên Liệu**
Mục đích là chuẩn bị nguyên liệu thô cho quá trình hoạt hóa sau này.
* **Nghiền & Nghiền Mịn**: Gỗ, mùn cưa hoặc vỏ cây được nghiền nhỏ đến kích thước phù hợp (thường từ vài mm đến vài cm) . Việc này làm tăng diện tích bề mặt, giúp quá trình hoạt hóa diễn ra đồng đều và hiệu quả hơn.
* **Sàng Lọc**: Phân loại nguyên liệu sau khi nghiền để loại bỏ các hạt quá to hoặc quá nhỏ, đảm bảo kích thước đồng đều.
* **Sấy Khô**: Làm khô nguyên liệu để giảm hàm ẩm. Độ ẩm quá cao sẽ làm lãng phí năng lượng và có thể ảnh hưởng đến quá trình hoạt hóa.
Một số công nghệ tiên tiến như trong bằng sáng chế còn đề cập đến việc **tiền nhiệt phân ở nhiệt độ thấp** và **nghiền siêu mịn** nguyên liệu. Cách làm này giúp mở rộng lỗ xốp, tạo điều kiện cho hóa chất (như axit photphoric) thấm sâu và thu hồi triệt để hơn, đồng thời giúp phân bố kích thước lỗ xốp trên thành phẩm tập trung hơn và tăng cường độ bền cho viên than.
#### **2. Quá Trình Hoạt Hóa (Trọng Tâm)**
Đây là bước then chốt để tạo ra cấu trúc xốp cho than hoạt tính. Có ba phương pháp chính:
**A. Phương Pháp Vật Lý (Phương pháp hai bước)**
* **Bước 1 - Than hóa (Carbonization)**: Nguyên liệu khô được nung nóng trong môi trường trơ (khí nitơ, hơi nước) ở nhiệt độ cao (thường **400-700°C**) . Quá trình này loại bỏ các thành phần dễ bay hơi (như nước, hắc ín, khí axit), tạo thành "than chưa hoạt tính" với cấu trúc xốp sơ bộ, khả năng hấp phụ còn yếu.
* **Bước 2 - Hoạt hóa (Activation)**: "Than chưa hoạt tính" được xử lý ở nhiệt độ cao hơn nữa (thường **800-1100°C**) với tác nhân oxy hóa như **hơi nước, carbon dioxide (CO2), hoặc không khí** . Các tác nhân này sẽ khắc ăn mòn có chọn lọc bề mặt carbon, mở rộng và kết nối các lỗ xốp có sẵn, đồng thời tạo ra vô số lỗ xốp li ti mới, hình thành nên diện tích bề mặt cực lớn đặc trưng của than hoạt tính.
**B. Phương Pháp Hóa Học (Phương pháp một bước)**
* **Ngâm tẩm**: Nguyên liệu được trộn đều và ngâm với dung dịch hóa chất. Các hóa chất hoạt hóa thường dùng là:
* **Axit Photphoric (H3PO4)**: Phổ biến nhất, phù hợp với nguyên liệu gỗ và vỏ cây, giúp tạo ra nhiều lỗ xốp , .
* **Kẽm Clorua (ZnCl2)**: Phương pháp truyền thống, nhưng đang dần bị loại bỏ do lo ngại về môi trường .
* **Nhiệt phân (Pyrolysis)**: Hỗn hợp nguyên liệu đã ngâm tẩm hóa chất được gia nhiệt trực tiếp trong môi trường trơ ở nhiệt độ trung bình (thường **400-700°C**) . Hóa chất lúc này đóng vai trò như tác nhân khử nước và ngăn chặn sự hình thành nhựa, đồng thời trực tiếp tác động đến cấu trúc mạng carbon, tạo ra các lỗ xốp một cách hiệu quả chỉ trong một bước.
**C. Phương Pháp Kết Hợp (Vật Lý - Hóa Học)**
Phương pháp này kết hợp ưu điểm của cả hai phương pháp trên. Một ví dụ điển hình được mô tả trong bằng sáng chế :
* **Hoạt hóa hóa học sơ bộ**: Đầu tiên, nguyên liệu được hoạt hóa với **Axit Photphoric (H3PO4)**.
* **Hoạt hóa vật lý lần hai**: Sau đó, sản phẩm được hoạt hóa lần thứ hai với **hơi nước**.
* Phương pháp kết hợp này giúp tạo ra sản phẩm có cấu trúc lỗ xốp được kiểm soát tốt hơn và giá trị hấp phụ (như chỉ số iod) rất cao .

#### **3. Xử Lý Sau Hoạt Hóa**
Sản phẩm sau hoạt hóa ("than đã hoạt tính") cần được xử lý trước khi trở thành sản phẩm cuối cùng.
* **Rửa Sạch**:
* Với phương pháp hóa học, đây là bước **bắt buộc** để loại bỏ hoàn toàn hóa chất hoạt hóa còn sót lại (như muối photphat, kẽm...) thông qua việc rửa bằng nước hoặc axit loãng, đồng thời có thể thu hồi hóa chất , .
* Với phương pháp vật lý, thường cần rửa sơ bộ để loại bỏ tro và tạp chất, nâng cao độ tinh khiết của sản phẩm.
* **Thu Hồi Hóa Chất**: Đặc biệt quan trọng trong quy trình hóa học, giúp giảm chi phí và giảm thiểu ô nhiễm môi trường.
* **Làm Khô**: Than đã rửa sạch được làm khô (ví dụ bằng máy ly tâm hoặc máy sấy) để đạt độ ẩm theo tiêu chuẩn (thường <10%).
* **Nghiền & Định Hình**: Tùy theo nhu cầu ứng dụng, than hoạt tính có thể được nghiền thành các loại **bột** có kích thước hạt khác nhau, hoặc qua thêm công đoạn tạo hình (ép với chất kết dính) để thành **dạng hạt, dạng viên** .
* **Đóng Gói**: Sản phẩm cuối cùng được đóng gói kín để tránh hấp thụ hơi ẩm và các chất khác từ không khí, bảo quản và bán ra thị trường.
---
### 💡 Ứng Dụng Của Than Hoạt Tính Gỗ

Nhờ cấu trúc xốp đa dạng và diện tích bề mặt lớn, than hoạt tính gỗ được ứng dụng rộng rãi trong:
* **Xử lý nước**: Lọc sạch nước uống, nước thải công nghiệp và đô thị.
* **Xử lý khí thải, không khí**: Khử mùi, loại bỏ chất hữu cơ dễ bay hơi (VOCs).
* **Tẩy trắng, tinh chế**: Trong công nghiệp thực phẩm (làm sạch đường, dầu ăn), dược phẩm , .
* **Thu hồi vàng** và các kim loại quý khác.
* **Làm chất mang xúc tác** trong các phản ứng hóa học.

Hy vọng bài viết chi tiết này đã cung cấp cho bạn cái nhìn toàn diện về quy trình sản xuất than hoạt tính từ gỗ. Nếu bạn quan tâm đến một khía cạnh cụ thể nào đó (ví dụ: thông số kỹ thuật chi tiết, hoặc thiết bị sử dụng), đừng ngần ngại hỏi thêm nhé!