Working principle and applicable materials of Raymond mill
2025-10-17 13:13:24
Of course. Here is a detailed explanation of the working principle and suitable materials for a Raymond Mill (Raymond Roller Mill) in English.
---
### **Raymond Mill (Raymond Roller Mill): Working Principle and Suitable Materials**
A Raymond Mill, also known as a Raymond Roller Mill, is a widely used grinding equipment for pulverizing non-metallic minerals and various other materials into fine powder. Its design is characterized by high efficiency, reliability, and a wide range of adjustable fineness.
#### **I. Working Principle**
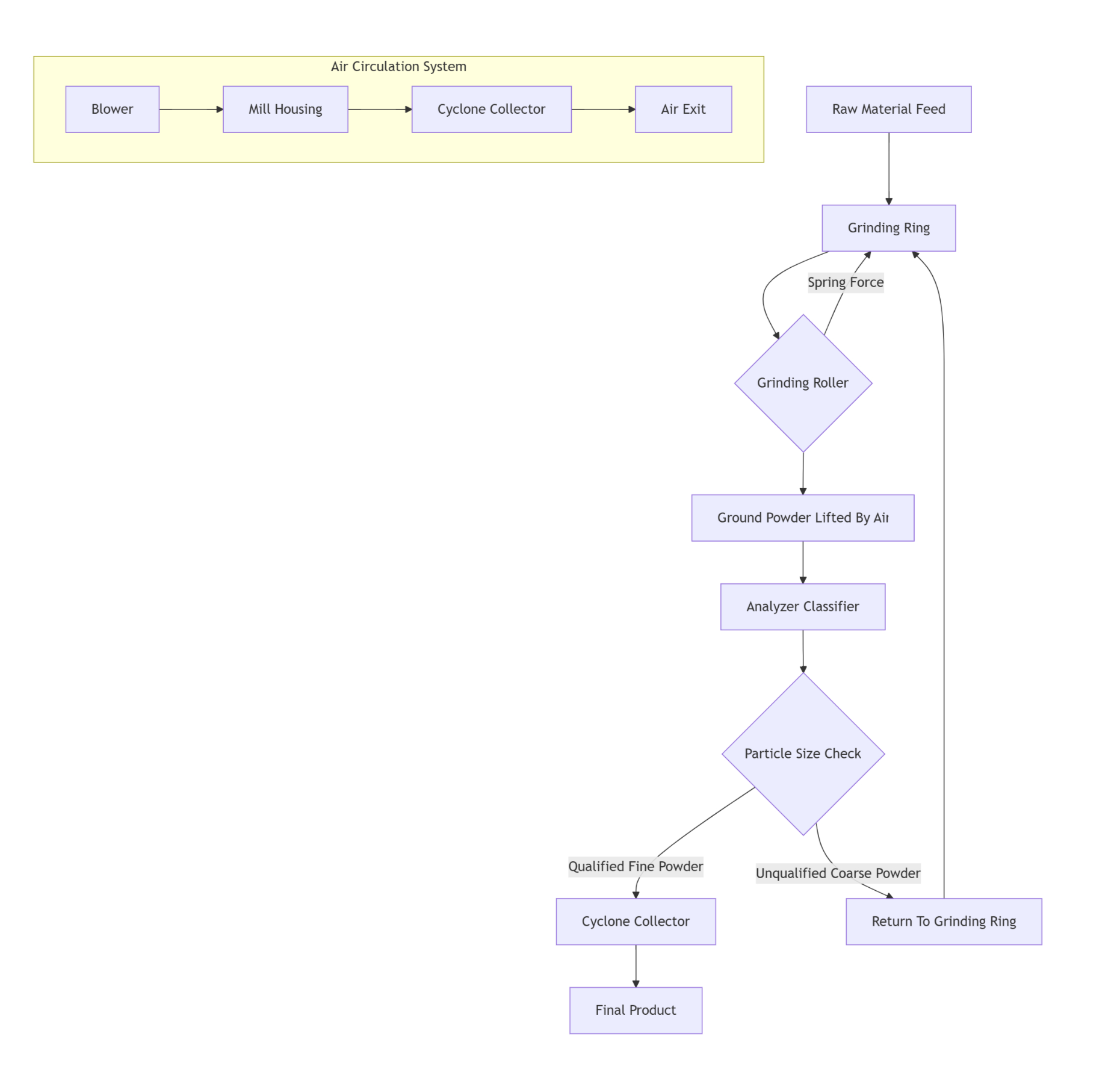
The operation of a Raymond Mill is a continuous process that integrates grinding, classification, and collection. The following flowchart outlines the core stages of its operation:

As shown in the chart, the process begins with **A**: uniformly fed raw material. The core mechanical grinding action occurs between the **B**: **Grinding Ring** (bull ring), which is fixed and stationary, and the **C**: **Grinding Rollers**, which rotate and gyrate around their own axes due to friction with the ring.
These rollers are pressed against the inner surface of the grinding ring by a **Spring Force** system, creating the powerful compressive force needed to crush the material.
Once ground, the powder is **D**: lifted by the airflow generated by the **K**: **Blower**. This air stream carries the powder upward to the **E**: **Analyzer Classifier**.
The classifier is a critical component. It's a rotating cage with vanes that creates a centrifugal force. Here, the **F**: **Particle Size Check** happens:
* **Unqualified Coarse Powder**: Particles that are too heavy (too coarse) are thrown to the periphery and fall **H**: back onto the grinding ring to be reground. This creates a continuous grinding cycle.
* **Qualified Fine Powder**: Particles that are fine enough pass through the classifier vanes and are carried by the air stream to the **G**: **Cyclone Collector**.
In the cyclone collector, the powdered material is separated from the air stream due to a sudden change in direction and centrifugal force. The final product **I**: is discharged from the bottom of the cyclone.

The air circulation system **J** is key. After passing through the cyclone, the cleaned air may be recirculated back to the blower in a closed-loop system, or a portion may be vented, with fresh air introduced, depending on the design and process requirements.
#### **II. Suitable Materials**
Raymond Mills are highly versatile but are best suited for grinding **non-flammable and non-explosive materials** with a Mohs hardness of less than 7 and a humidity below 6%.
**Commonly processed materials include:**
* **Calcium-Based Minerals:**
* **Calcite** & **Calcium Carbonate (CaCO₃)**
* **Limestone**
* **Chalk**
* **Whiting**
* **Silicate Minerals:**
* **Barite**
* **Gypsum**
* **Talc**
* **Mica**
* **Bentonite**
* **Other Industrial Minerals:**
* **Potassium Feldspar**
* **Dolomite**
* **Marble**
* **Phosphate Rock**
* **Active Carbon**
* **Clay**
#### **III. Key Advantages**

* **High Efficiency & Low Energy Consumption:** The rolling pressure principle consumes less energy than impact-based grinding.
* **Wide Range of Adjustable Fineness:** Can typically produce powder from 80 to 400 mesh (180 to 37 microns). Modern models can achieve up to 600 mesh.
* **High Reliability:** Key grinding components are durable, and the system is designed for continuous operation.
* **Excellent Environmental Performance:** The fully enclosed system with an efficient baghouse or pulse dust collector ensures minimal dust emission.
In summary, the Raymond Mill is a workhorse of the mineral grinding industry, offering an efficient and reliable solution for producing fine powders from a vast range of medium-hard materials.